石榴云/新疆日报讯(记者 任春香报道)记者从自治区医疗保障局获悉,目前,全区医保谈判药品“双通道”药店已达132家,160种药品纳入“双通道”管理,实现县域内至少有一家“双通道”医药机构,基本满足了参保患者用药需求。
“双通道”是指通过定点医疗机构和定点零售药店两个渠道,满足国家医保谈判药品的供应保障、临床使用等方面的合理需求,纳入双通道管理的国家谈判药品,在定点医疗机构和“双通道”药店购买时,可享受医保报销待遇。
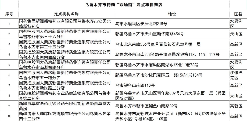
自治区医疗保障局医药服务管理处处长傅勇忠介绍,“双通道”供应保障国家谈判药品、特殊药品是落实国家深化医保支付方式改革的重要举措,自治区在2020年建立了国家谈判药品、特殊药品“双通道”供应保障机制,多次动态调整“双通道”管理特殊药品目录,并经过遴选确定了132家零售药店,更好满足广大参保患者合理用药需求。
“‘双通道’药店具有分布广泛、市场化程度高、服务灵活等特点,与医疗机构形成互补,通过这两个渠道保障患者能够及时买到已纳入医保的谈判药,形成谈判药品供应保障合力,提高医保谈判药品的可及性。”傅勇忠说。
定点医疗机构要保障国谈特殊药品供应,确因药品供应问题无法供药的,为参保患者及时备案并开具电子处方(外配处方),可在“双通道”定点零售药店购买使用国谈特殊药品。定点医疗机构和特殊药品定点零售药店建立特殊药品管理制度,遵守谈判药品价格规定,不得以超过国家医保谈判约定的支付标准销售。
傅勇忠说,“双通道”特殊药品已被纳入异地就医直接结算范围,办理异地就医登记备案的参保人员需门诊使用特殊药品的,符合参保地特殊药品使用流程规定可按特殊药品政策报销。因特殊原因未及时办理审核备案手续先行使用的患者,符合医保限定支付范围的,按统筹地区相关规定审核支付。
据介绍,2022年自治区275种国家谈判药在医疗机构和“双通道”药店总计使用175.55万人次,总费用16.39亿元,医保基金支出13.15亿元。其中,“双通道”药店使用19.09万人次,总费用2.74亿元,医保基金支出2.26亿元。

责任编辑:杨雪彬
版权作品,未经授权严禁转载。转载须注明来源、原标题、著作者名,不得变更核心内容。








打开客户端发表评论